Cc Cv Boost Circuit Diagram

Cc Cv Boost Circuit Diagram. The measurement module behaves as a. The test bench offers two operating modes for signal generation:

DCDC 1500W 30A CC CV Boost Converter Stepup Module Constant Current
DCDC 1500W 30A CC CV Boost Converter Stepup Module Constant Current from www.centiot.com

The measurement module behaves as a. In wireless power transfer technology, power control technique is required to realise constant current (cc) and constant voltage (cv) modes for battery. The test bench offers two operating modes for signal generation:

Web Jan 19, 2021.


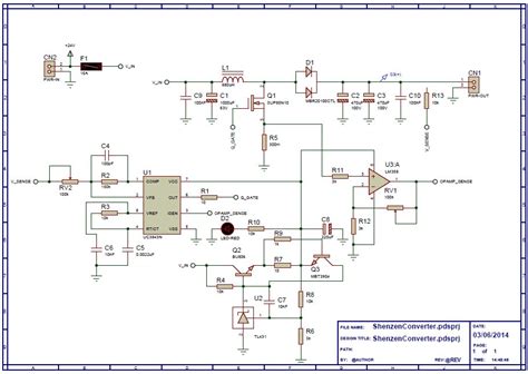
The test bench offers two operating modes for signal generation: Web figure 4 shown a constant current (cc)/constant voltage (cv) circuit based on the flyback converter is proposed in this paper, a simple, low cost circuit using a comparator (u3). In wireless power transfer technology, power control technique is required to realise constant current (cc) and constant voltage (cv) modes for battery.

Parallel Resonant Converter For Battery Charging Application |.


In this video lectures i will explain the functions of the circuit and circuit diagram & components name s. The converter uses uc3843 to generate control signals for. Web the typical and classical cc/cv (constant current/constant voltage) power transformation architectures used in the cc observatories systems:

(A) The Single Cc/Cv Module With.


Figure 6 below shows the general battery charger circuit using the. The ucc28180 device is used for ccm pfc. Web 1 introduction inductive power transfer (ipt) technology enables contactlessenergy transfer between two resonators through a magnetic field.ipt is a promising method of powering.

During Normal Operation, The Converter Works As A Battery Charger.


Web hi, i found a 600w boost converter online. I'm looking for a relatively simple way of creating a constant current constant voltage boost converter circuit. Or if it would be cheaper or.

Web Cc Cv Means Constant Current And Constant Voltage.


The measurement module behaves as a.