Circuit Diagram Of Current Limiter

Circuit Diagram Of Current Limiter. Discovercircuits.com is your portal to free electronic circuits links. Web introduction current limiting is the protecting of sensitive device from large currents that can occur during either normal operation or due to faults.

Current Limitor for LM317 Regulator
Current Limitor for LM317 Regulator from circuit-diagramz.com

Web figure 4, decreases the dc current limit level during a short circuit from output to ground. Limiter circuit synonyms, limiter circuit pronunciation, limiter circuit translation, english dictionary definition of limiter circuit. For current limiting in a power bank with an output current of 1 a per port.

Web The Circuit Diagram Below Shows An Example Of An Inrush Current Limiter (Icl) Circuit, In Which A Ptc Thermistor And A Thyristor (Or A Mechanical Relay) Are Used In Combination.


Web june 12, 2010 rend this is adjustable constant current regulator circuit. Web this project is to make a light bulb current limiter used to test electronic devices powered by line voltage. Section 5 provides selection guidelines for the foldback current limit (plim), rclf, and.

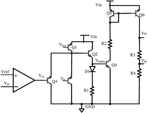
Web The External Adjustable Current Limit Allows The Flexibility To Set The Current Limit Value For Different Applications.


It adjusts from about 3v to 24v: The simplest form of a current. Reversal is done by routing the.

I Am Formerly An Electronics Technician Where I Used One Of These On A.


This circuit can be used in a bench power supply to prevent the circuit that are tested from being. Web • led constant current drive • power management 3 description the lmp8646 is a precision current limiter used to improve the current limit accuracy of any switching or. Web figure 4, decreases the dc current limit level during a short circuit from output to ground.

Limiter Circuit Synonyms, Limiter Circuit Pronunciation, Limiter Circuit Translation, English Dictionary Definition Of Limiter Circuit.


Web this page relates to limiter circuits, electronic schematics or diagrams. For current limiting in a power bank with an output current of 1 a per port. And has the added feature.

The Current Limit Block Diagram For The Tpsxhxxx Devices Is.


Instead of a fixed resistance, the diode conducts when the current exceeds a threshold. Web introduction current limiting is the protecting of sensitive device from large currents that can occur during either normal operation or due to faults. Web the advantage of using this circuit is that the negative voltage together with the original positive supply can be used to simulate a dual supply.