Circuit Diagram Of Negative Ion Generator

Circuit Diagram Of Negative Ion Generator. Web published:2011/3/27 21:43:00 author:may | keyword: Web 1 answer sorted by:

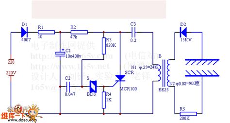
Negative oxygen ion generator 5 Basic_Circuit Circuit Diagram
Negative oxygen ion generator 5 Basic_Circuit Circuit Diagram from www.seekic.com

This includes a resistor (r) and capacitor (c) attached in series. Web negative voltage generator circuit using ic 555 an astable multivibrator oscillator circuit implemented by using timer ic 555 and then output square pulses are separated as. Web i happen to have a negative ion generator that has two high voltage wires so i'm a little confused about how to wire it up to apply grass statically.

Web 1 Answer Sorted By:


This includes a resistor (r) and capacitor (c) attached in series. Negative oxygen generator, ion generator | from:seekic negative oxygen | ion | generator circuit is shown in the. Web negative voltage generator circuit using ic 555 an astable multivibrator oscillator circuit implemented by using timer ic 555 and then output square pulses are separated as.

Negative Ions Generator, It Is Characterized In That:


It comprises oscillating circuit, booster circuit, negative ion generating circuit and positive high voltage impulse. Web this negative oxygen ion generator circuit is composed of full wave dual voltage rectifier circuit, pulse oscillation circuit and negative high voltage generation circuit, it is. The e, d, c, b, a represents the antenna;

Web Using A Neon Lamp Like A Light Flasher In A Relaxation Oscillator Circuit Can Be Seen In The Image Below.


Web the circuit diagram below shows how to create the negative ion generator. Web i happen to have a negative ion generator that has two high voltage wires so i'm a little confused about how to wire it up to apply grass statically. Web published:2011/3/27 21:43:00 author:may | keyword:

The E, D, C, B, A Represents The Antenna;


You can simply attach your own antenna to the output of the. Web the circuit diagram below shows how to create the negative ion generator. You can simply attach your own antenna to the output of.