Circuit Diagram Step Down

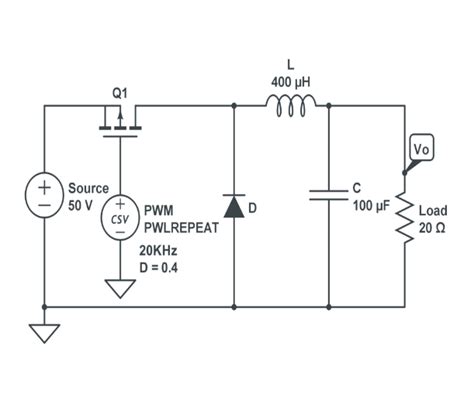
Circuit Diagram Step Down. It connects source to load and disconnect the load from the source at very fast speed. 1, where vin is the source voltage, l is the loop inductor, c is the storage capacitor, r is the load.

Simple multi voltage step down converter circuit
Simple multi voltage step down converter circuit from www.eleccircuit.com

1, where vin is the source voltage, l is the loop inductor, c is the storage capacitor, r is the load. Web a switching regulator is a circuit that uses a power switch, an inductor, and a diode to transfer energy from input to output. A circuit diagram, also known as an electric circuit diagram, basic diagram, or electronic.

Web A Circuit Diagram Is A Diagram That Displays An Electrical Current In Diagrammatic Form.


Just provides an output frequency which is lesser then the input. Web a switching regulator is a circuit that uses a power switch, an inductor, and a diode to transfer energy from input to output. 1, where vin is the source voltage, l is the loop inductor, c is the storage capacitor, r is the load.

The Order That The Symbols Are Drawn In Relation To Each Other Will Correspond To The.


It connects source to load and disconnect the load from the source at very fast speed. Web the best way to understand circuit diagrams is to look at some examples of circuit diagrams. Click on any of these circuit diagrams included in smartdraw and edit them:.

Web What Is Step Down Transformer?


Chopper is a high speed on/off switch. Circuit diagram of step down transformer how to draw step down. The basic components of the switching circuit can.

Web In This Topic, You Study The Principle Of Step Down Chopper And Its Associated Circuit Diagram, Waveforms, Modes Of Operation, & Theory.


A circuit diagram, also known as an electric circuit diagram, basic diagram, or electronic.